
A stressful desk job combined with a lack of exercise is the perfect formula to ruin your health
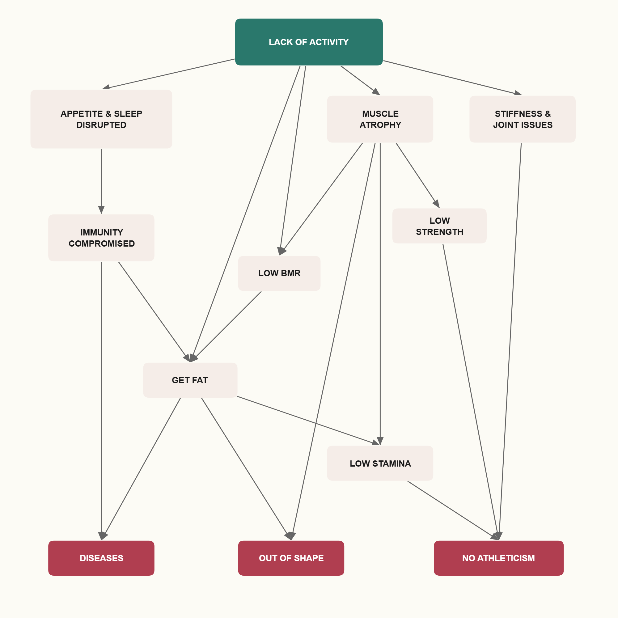
As the diagram summarizes, lack of regular activity will make you:
- Disease prone — both short term (cough, cold, infections) and long term (cardiac issues, diabetes, hypertension)
- Out of shape — either fat or skinny
- Non-Athletic — weak, slow, easily tired, dependent
What are the Options?
Even with the so-called 'corporate lifestyle' we do see some people (a meager fraction sadly) prioritize fitness related activities in their lives. Some of the things that we see people do are:
- Running, Swimming, Cycling — Endurance sports
- Football, Cricket, Badminton — well… just sports
- Bodybuilding, Powerlifting, Weightlifting — Strength sports
- Others — Yoga, Functional Training and Martial Arts
So now, the big question is, as a total beginner aka fitness noob:
Which activity do you choose?
Well, it depends…
Do you have inclination towards any of these activities in particular?
As you have seen in the flow chart above, the biggest factor when it comes to whether or not you are 'fit' is that you do something about your inactivity in the first place. A good place to start (for setting up a routine) would be an activity you are comfortable with or have previous experience with — just start doing the activity regularly (say, running).
Before you finalize your decision, ask yourself — why do you wish do THAT particular activity?
'I will run regularly because add personality here jogs everyday in the morning and he is my benchmark for fitness'
is probably just laziness for using one’s brain. Few things over here:
- Your TV idol has done numerous activities other than running to maintain his level of fitness. You don’t have the time to do all of that and you’re not being paid to explore or popularize all the fancy fitness tools available.
- I can show you hundreds of fat people running at Marine Drive and never achieving their dream fitness level. Will you conveniently ignore the fact that running didn’t work for these people’s goals?
You must choose your activity with proven benefits with regards to a set of objective goals you wish to achieve while having realistic effort demands from your life.
Most of us do not play any particular sport — we are not even interested in pursuing any particular sport to the extent that we could play it for 12 hours in a week. So, before you go ahead and force yourself to pick your sport of choice, let me tell you this:
The most convenient solution for people like us, with desk jobs, is WEIGHT TRAINING.
I totally believe (and strongly assert) that a Gym is the ultimate answer to the activity choice you can make as a sedentary person who wants an optimal and well-rounded path to health and fitness. Now, before you go ahead and call me a biased meat-head or of having goals which in no fashion aligns with yours, hear me out —assimilate what I have to say and try to objectively think for yourself with a fresh perspective.
The primary goal of strength/weight training is to build muscle strength and size as the body’s adaptive response to controlled and repetitive movement of a resistance (example: gravity pulling the weights) and progressively increasing the 'load' over time.
Commonly expressed issues with Weight Training:
- To many people, the idea of moving weights is boring; almost as boring as the definition of strength training written above. The issue here is bad exposure — these people have been exposed to insufficient information and bad company. This results in bad workouts which give no (sometimes negative) results; making people lose hope in the methodology itself.
The first step towards correcting this issue is gathering good amount of knowledge. If you are sufficiently sure about a path that will improve you, you can totally 'gamify' it — make micro-goals such that each small achievement is a reward that makes you feel good. Almost every training session I have is an adventure — I feel excited about it throughout the day and look forward to the gym session (I workout in the evenings). This was not always the case — I had to gradually build up such an attitude — and that became easier with more knowledge.
- 'Lifting is bad for our joints!'
Quite the contrary. As you gradually get stronger your joints get stronger too (it’s not just the muscle that gets stronger — every link in the chain needs to grow). Forget about ego lifters who jerk the weight up and down — they won’t last long in this fitness journey anyway. The right exercises with good form, which will take some patience to learn, are perfectly safe for your joints even when you adapt and start lifting relatively heavy.
THE BIG DEBATE — RUNNING VS WEIGHTS
Why would I not choose running?
Running is an impact sport — every step you take is an impact. I like to stay away from impact sports (including most martial arts) because they are not very healthy for joints. Worn out knees, meniscus tears and ankle injuries are very common in runners.
OK, but what about swimming or cycling? These have no impacts right?
True. In fact, for all my cardio-vascular training I prefer the elliptical trainer to the treadmill for the same reason. But there is a much bigger problem with long distance training:
We humans are DESIGNED for endurance activities. This means, anyone in good shape can start training tomorrow and run a 10k within 2 months. So, what this 'easy' nature of progression does is it sets the standards way too high in absolute terms (a marathon run — which is like a huge goal for most runners — is 42 km long!!). A similar problem exists with long distance cycling and swimming. With extreme endurance, there is an increase in the risk of excessive hypertrophy of the heart.
So, why is running so popular?
Running is something which comes so naturally to us — think about what kids do when they see an open ground. It is something easy to begin with and progression could be a simple 10% increment in the distance covered every week. While sticking to this plan, what happens very often is that people experience the Runner’s high — an exhilarating wave of euphoria (associated with long activities in general). With a positive feedback like this, almost nothing stops this person from doing it again and again. It is very easy to get carried away by the 'feel good' nature of the sport. The person loses track of whether or not he/she should be pushing himself/herself. I don’t think that an activity being easy to learn or making you feel good is enough reason to pursue it.
Note: Having extreme endurance levels may be useful for mountain climbers, boxers and others who need to face situations like oxygen deprivation and long duration of exertion. I have nothing but respect for people who struggle hard to break their personal records in their sport. The problem arises when the same people present their sport as 'the ultimate test of fitness' or with other catchy phrases to lure and misguide a fitness beginner into it.
If staying moderately lean and having a relatively healthy body is all you desire, running regularly is a very simple solution. Having a 5 km run once in 2 weeks to keep up your cardiovascular fitness is actually good. But, endurance training quickly changes into a game of diminishing returns and running extreme distances (like marathons) will probably not add much value — because such levels of endurance do not have much practical utility.
What’s so 'superior' about weight training?
- First of all, there are no impacts in most forms of weight training*
- It has high carryover to most sports — sprinting, football, rowing — and most practical activities — carrying luggage, climbing stairs

Models — Notice, they are very muscular
- Makes you look better — there’s a reason why magazine cover models are all muscular. Whether you like it not — lean, muscular people evoke an involuntary emotional response in the viewers. Low intensity Cardio builds zero visible muscle.
- Improves your metabolism — more muscle tissue means more cells in your body to burn energy throughout the day. There’s more to this: Compare two people — one person doing cardio worth 200 Calories everyday and another who has built muscle such that he burns 200 Calories more than his old self. If these people skip their workouts some day, the first person wont be burning his 200 Calories that day but the second person would. In the long run, building muscle and having a higher BMR lets you stay lean.
*ignore jump training and Olympic weightlifting
Yoga vs Weight Training
Yoga is like a nice combination of meditative breathing, stretching and isometric holds (like planks). While it is a nice tool to incorporate into your sedentary lifestyle, it is pointless to compare Yoga with Weight Training — they have different purposes. Yoga is more about relieving stress, being more flexible, making you feel better and more self-aware, etc whereas Weight Training is about improving your performance and improving your metabolism. But if I had to recommend one of them to a beginner, I would choose Weight Training because:
- Progression is much more straightforward.
- Most benefits I seek from Yoga can be achieved through a carefully planned stretching routine.
Most Common Worries About Lifting
Is it even safe to lift heavy — isn’t it bad for the spine?

The Valsalva maneuver
The human spine is actually designed to take really heavy loads without sustaining any damage provided the spine is neutral i.e. the back is 'flat' during the lift — which is aided by proper breathing technique known as the Valsalva maneuver.

Left is dangerous for your spinal discs and Right is EXTREMELY safe
This actually points at one of the biggest reasons people drop out of the habit of lifting. Doing it right is not easy — the learning curve is significant. But hey, there’s no easy way out — if you want to be better than the average, you might have to do things which seem tough for the average.
What about women — is it safe for women to lift heavy?
There is a large group of people who believe that lifting heavy could damage the reproductive system of a woman. The truth is, there is absolutely no basis for this claim. The only study which points towards some truth in this direction was done on pregnant female manual laborers (increased rate of miscarriages was found). First of all, pregnant women should always consult the doctor while planning ANY workout. Secondly, gym workouts are controlled; where you are supposed to lift with proper form — unlike manual labor where you just heave and haul with all your might.
Hey you! Are you a woman? Any guy who tells you that lifting is bad for you is insecure about the fact that a woman might get stronger than him.
'Oh, how can we let women become strong and independent from us?'
Also, that other woman who told you not to lift 'because it will make you manly' is just trying to justify her laziness — so please ignore her.
An Ending Note:
In the previous part, we saw some interesting points about why muscle building is probably good for you. In this part, I wished to emphasize one important thing:
As a person with a desk job who is trying to nullify some of the effects of his/her sedentary lifestyle, muscle building should be your primary goal.
After you have this in place, you could add regular cardio-vascular activities to your routine (but not at the cost of your pursuit of strength).
Cardio need not be running or swimming or aerobic activities. If you’ve some experience with squatting, try this — take your body-weight on the barbell (women should take 0.7 times their body-weight) and try squatting it for 20 reps in 1 set. Would be the toughest cardio you’ve ever seen.
It’s always good to add some form of stretching/mobility drills as part of your routine. You could choose Yoga or static stretching or dynamic stretching or simply aerobic activities that take you through large ranges of motion.